第二代本安型激光入侵探测器使用说明书
2020.09.16
一.产品简介
本安防爆型激光对射属于主动入侵探测器类,设备主要由激光发射器和激光接收器组成。发射器向接收器发射单束或多束经过调制的激光光束,方向性好,相位一致,形成单束或多束不可见的激光警戒线。设备采用遮挡激光光束的方式,实现报警功能。
本安防爆型激光对射本质安全,无需外加隔爆箱,广泛用于石油石化、加油站、液化气站等易燃易爆场所的安全防范预警。
二.产品安装尺寸示意图

三.产品功能特点
1、采用四位数码管显示,可实时显示每一光束信号的微小变化,调试简单方便。
2、支持智能变频技术,每一光束都有唯一的发射和接收频率,有效解决光束串光干扰问题。
3、支持报警模式设置,可以设置遮挡任意一光束、相邻两光束或相邻多光束报警,适用于各种环境应用。
4、支持光束开启和关闭功能,每一光束都可以单独开启或关闭。
5、支持工作模式与调试对光模式切换,优化对光时的复杂操作。
6、采用非可见激光光源设计,使产品使用更隐蔽,更安全。
7、精选进口原装激光头,使用寿命>15万小时。
8、激光光源等级为ClassⅠ,在正常情况下,不会使眼睛受到有危害的光学辐射。
9、激光穿透更强,可有效抑制风、霜、雨、雪、雾等恶劣自然环境的干扰,稳定性更好
10、每一光束均支持上下、左右角度调整;光轴调整角度:水平±15°、垂直±15°。
11、标配支架配件,可安装红外摄像机、报警灯及探照灯等设备。
12、每束光间距15cm,有效降低误报和漏报(可根据需求定制光束间距)。
13、报警触发响应时间50ms/100ms/300ms/700ms可调(可根据需求定制报警触发响应时间)。
四.产品技术参数
1、本安防爆型激光对射技术参数
电源电压:DC12V
工作电流:30~100mA
工作环境:-25℃~70℃
工作湿度:≤95%RH
室外警戒距离:0~500m
报警方式:相邻1、2、3、4光束遮挡模式可调
报警输出:常闭;触点容量AC125V/0.5A、DC24V/1Amax
激光波长:980nm
激光光源等级:ClassⅠ
MTBF:>150000小时
两个光束间的距离:15cm
发射器发散角度:<8′;接收器接收角度:>10°
光轴调整角度:水平±15°;垂直±15°
响应时间:50ms/100ms/300ms/700ms可调
报警时间:1.5s
射束频率:每个光束都唯一的频率
材质:壳体:铝合金;中心支撑柱:铝合金;底座::压铸铝;帽檐:压铸铝
安装位置:室内/室外,墙体/杆柱安装
2、本安防爆型安全栅的技术参数
注:本安防爆型激光对射必须配置安全栅使用
输入电压:DC9~36V
输入电流:200mA
输出电压:DC11.2V
输出电流:130mA
信号输出:1路带隔离开关量输入,1路继电器输出(常闭、常开可选)
工作环境:-20℃~40℃
工作湿度:≤95%RH
3、本安防爆型激光对射防爆性能
防爆标志:ExiaIICT6Ga
本安参数:Ui 15VDC Ii 250mA Ci 0.1uF Li 20u H Pi937.5mW
符合国家标准GB3836.1-2010和GB3836.4-2010
适用于爆炸性环境0区、1区、2区
适用于ⅡA、ⅡB、ⅡC级爆炸性气体环境
适用于温度组别为T1∽T6的环境
五.产品使用说明
1、产品布局

(1)、上下光轴调节按钮:激光发射器上下光轴的角度由上下光轴调节旋钮调节,上下光轴的角度调节范围为±15°。
(2)、左右光轴调节按钮:激光发射器左右光轴的角度由左右光轴调节旋钮调节,左右光轴的角度调节范围为±15°。
(3)、第1~第N光束:表示激光光束1~12(根据产品实际光束决定)。
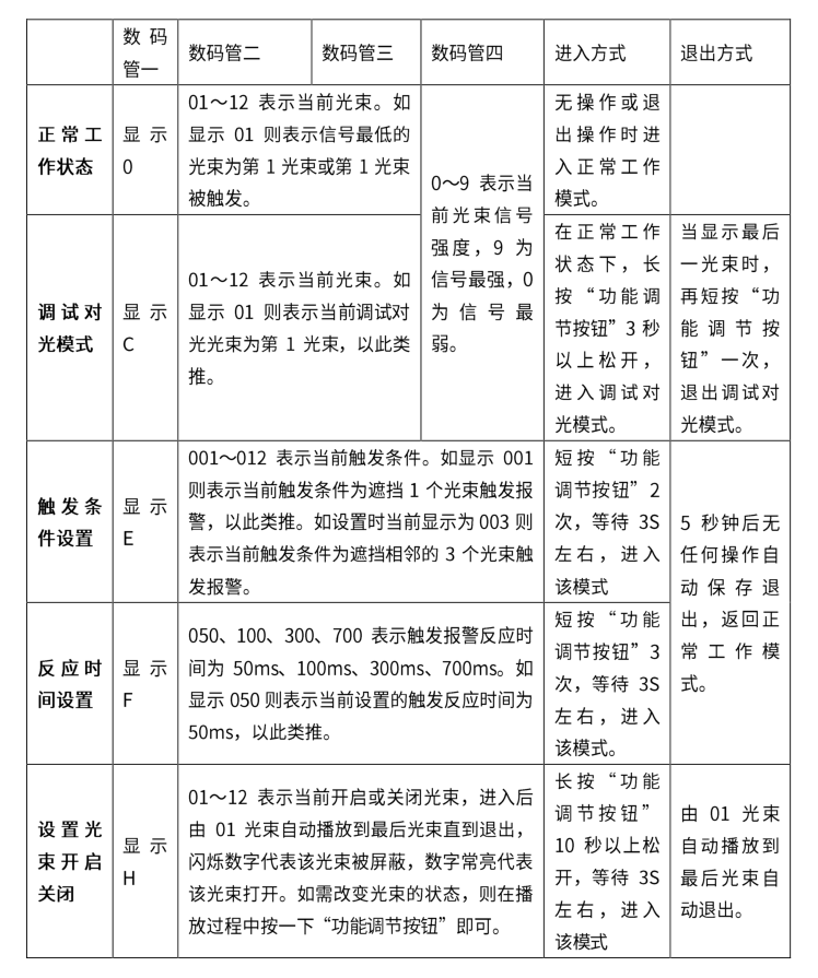
(4)、状态显示:为激光对射工作状态下的状态显示,该显示区为LED及数码管显示。
(5)、功能调节按钮:为激光对射的功能设置按键,可设置激光对射的工作模式、调试对光模式等功能。
2、LED灯及数码显示说明
(1)、发射器数码管显示及LED灯说明:
发射器LED灯为按键指示灯(绿灯),同步“功能调节按钮”操作,当按下“功能调节按钮”时,按键指示灯(绿灯)亮。
发射器数码管显示:为发射器工作状态或调试对光模式时的参数显示。
注:发射器通电约30分钟后,数码管会自动熄灭,不影响其功能。
(2)、接收器数码管显示及LED灯说明:


接收器数码管显示:为接收器工作状态、调试对光模式或其它模式等参数显示。
注:接收器通电约30分钟后,数码管会自动熄灭,不影响其功能。若触发报警,数码管再次点亮。
接收器LED灯说明:接收器LED灯分为按键指示灯(绿灯)和报警指示灯(两个红灯);
按键指示灯(绿灯):同步“功能调节按钮”操作,当按下“功能调节按钮”时,按键指示灯(绿灯)亮。
报警指示灯(两个红灯):在正常工作状态下无任何显示,当激光光束有遮挡但未达到触发报警条件时,LED灯(两个红灯)闪烁,此时设备不报警;当激光光束有遮挡并达到触发报警条件时,LED灯(两个红灯)常亮,此时设备报警。
六. 接线说明
1、发射器和接收器接线端如下图:

2、本安防爆型激光对射和安全栅接线如下图:

七. 产品安装说明
激光对射支持落地、墙顶、支架挂墙等安装方式。安装时,需先确认安装位置,在安装位置做好定位标记,然后在标记处用M12的钻头钻好孔,打上Φ10的膨胀螺丝(膨胀螺栓要求直径为10mm、总长度为120mm,螺纹长度为30mm),建议使用304不锈钢材质,最后将激光对射固定好。

1、安装注意事项
请避免在以下场合安装本设备,以保证产品性能:
(1)安装基础不稳定,安装表面不结实。
(2)安装时一定要确保激光发射器与接收器之间没有任何遮挡(如:围墙灯、树枝等)。
(3)需避免空中架线。
2、安装方式
(1)、落地安装
先确认安装位置后,在安装位置做好定位标记,然后在定位标记处用M12的钻头钻好孔,打上Φ10的爆炸螺丝,最后激光对射固定好即可。如右图所示:

注意:落地安装时,激光对射发射器与接收器之间不能有任何遮挡。
(2)、墙顶安装
先确认安装位置后,在安装位置做好定位标记,然后在定位标记处用M12的钻头钻好孔,打上Φ10的爆炸螺丝,最后将激光对射固定好即可。如右图:

(3)、支架安装
先确认安装位置后,在安装位置画好支架安装定位标记,并用M12的钻头钻好孔,打上Φ10的爆炸螺丝后把激光对射安装固定好即可。如右图:

八. 激光校准
激光校准需通过激光引导器进行引导,在激光校准的过程中通过激光引导器的声光提示,能够实现快速对光。
1、激光引导器使用说明

激光引导器是激光对射校准激光的必备工具,在激光对射校准时,它可以辅助调试人员更好的找到激光光源方向,并引导调试人员将激光光源投射到所需位置。
(1)、LED信号灯显示说明
LED1表示信号弱,LED5表示信号强。
激光引导器接收到发射器的信号时LED信号灯亮,信号越强,LED1~5的信号灯亮得越多。
(2)、蜂鸣器说明
激光引导器蜂鸣器提示音为短响到连续快响,当接收到的信号强度越强时,蜂鸣器响得越快。
(3)、拨码说明
激光引导器拨码开关为5位,具体如下:
L、S:为信号灯亮度选择,S为低亮度,L为高亮度,S、L同时打开为超高亮度。
BUZZER:为蜂鸣器选择开关。
FRE:备用。
POWER:为电源开关。
2、激光校准说明
激光对射在校准时,需要两个人协同操作方能达到最佳对光效果,对光时一个在发射器端,准备好对讲机、手机或其它通讯设备,一把十字螺丝刀及一把一字螺丝刀(十字螺丝刀用于打开功能调节处密封螺丝及上下、左右光轴调节处的密封螺丝;一字螺丝刀用于调节上下、左右光轴角度),打开各密封螺丝后进入激光校准,具体操作步骤如下:
(1)先确认激光对射发射器接线无误后通电,待发射器启动完成后,长按发射器的功能调节按钮3秒以上,发射器进入调试对光模式,显示窗口显示为C010,表示当前为第1光束校准状态(如显示C020则表示当前校准对光光束为第2光束,以此类推,激光对射最多有12个光束,具体操作请结合产品实际的光束)。
(2)打开激光引导器POWER及BUZZER开关,并同时打开S、L,在发射器3米处正前方,手持激光引导器并将激光引导器的透镜正对发射器校准的光束,按上下、左右的顺序进行移动,当听到蜂鸣器响,同时LED1~5信号灯亮,证明激光引导器接收到发射器发出的激光,蜂鸣器响的快慢及LED1~5信号灯变化代表的是光的中心轴位置与余光的位置,当蜂鸣器声音最快及LED1~5信号灯同时亮时,代表激光引导器此时处于光的中心轴位置,此时为最佳光源。
(3)确定光源过程后,如发现发射器发射光的方向发生了偏离,请通过通信设备指挥发射器调试人员,调节发射器光轴角度,并告知对方上下或左右方向上的调节角度,如向上调多少、向右调多少等,直到发射器发射光的方向与现场实际方向为准。
(4)完成上一步骤后,再到20米处、30米处或更远的地方重复(2)、(3)步骤操作,直到将发射器光源正确发射到激光对射的接收器。
(5)执行步测或遮挡测试,并确认报警状态正常。

