AL-74系列总线报警主机产品手册
2020.10.15
一、产品简介
总线报警系统是一种安全警报系统,用于监测在特定区域内发生的安全问题。系统采用总线或者网络结构,将前端传感器(如紧急按钮、门磁、红外探测器、烟雾探测器等)连接在一起,并与控制中心进行数据交换。
二、功能特点
1、⾃带8个有线防区,可扩展256个总线设备或128个⽹络设备,⾄多⽀持2048个防区。
2、⽀持管理485防区模块和485⼀体化设备,可接⼊脉冲围栏、张⼒围栏等。
3、⽀持管理IP防区模块、IP脉冲围栏、IP张⼒围栏、IP紧急按钮、IP温湿度探测器、IP红外探测器等⽹络设备。
4、⽀持管理256个联动模块的输出联动,⾄多⽀持4096个联动继电器输出。
5、1个防区⾄多联动8个联动输出点,联动属性和联动时间可设置。
6、⽀持17个键盘分区,包含1个主键盘和16个从键盘,从键盘可实现总线通信或IP通信。
7、⽀持每个键盘6组定时布撤防功能,共102组;⽀持周⼀⾄周⽇定时权限可选。
8、⽀持16个LED屏联动,实现报警显⽰联动,同时LED条屏还能够联动语⾳。
9、⾃带⼀路⽆源继电器报警输出,报警输出时间可设置。
10、⾃带两路RS485总线通信接⼝,每个总线接⼝的通信距离可达1.2km,可扩展至4.8km。
11、⽀持8组⽤⼾接警电话号码和8组⽤⼾接警短信号码。
12、⽀持3个电话线接警中⼼,⽀持话机复⽤。
13、⽀持ContactID protocol,可缓存250条CID报告。
14、⽀持273个密码管理,1个安装员密码、每个键盘具有8个布防密码和8个布撤防密码;
15、⽀持通过⽹络、Type-C串⼝、4G等⽅式连接接警中⼼;
16、⽀持通过微信⼩程序及中⼼接警软件对主机远程控制和接警功能。?
17、⽀持通过配置⼯具修改防区名称,防区名称最多⽀持7个汉字。
18、⽀持1000条报警事件记录和1000条操作事件记录,记录⽀持掉电保存;
19、⽀持外接打印机功能,可实时打印当前主机状态,防⽌篡改数据信息。
20、⽀持防拆报警功能,防拆报警可设置开启和关闭。
21、主机⾃带时钟芯⽚,掉电时间继续运⾏。
22、⽀持外置蓄电池,蓄电池电压实时监测,主辅电源可⾃动切换;
23、⽀持警号输出、键盘电源、辅助电源防反接和过流保护;
24、⽀持Type-C接⼝本地升级功能。
三、技术参数
供电电源:DC13.8V电源输入
主机功耗:≤24W
辅助输出:DC12V 800mA
工作温度:-10℃~55℃
工作湿度:10%~90%RH
报警输出: 1路无源继电器常开输出
防拆开关:1个,支持防拆报警
外壳尺寸:335mm*275mm*80m
四、主板示意图

五、主板部件介绍
1、主板的S2拨码开关说明

拨码1:恢复安装员密码。主机断电,拨到ON,再上电,即恢复安装员密码为123456
拨码2:恢复出厂。主机断电,拨到ON,再上电,最后进入主机的编程菜单项【13-8:恢复出厂值】进行设置,即可对主机恢复出厂。
拨码3:备用。
拨码4:若拨到ON时,主机处于【配置模式】。若拨到数字时,主机处于【工作模式】。
2、主板的跳针说明
JP2:上面两个跳针正常工作时断开,升级程序时短接;下面两个跳针一直短接即可。
JP3:断开时,主机外接电源给芯片供电;短接时通过Type-C给芯片短接供电。(默认断开即可)
3、主板的通讯扩展口1、2说明
主机通过在通讯扩展口安装网络模块、4G模块或电话线模块,实现网络、电话或短信通知功能。
网络模块、4G模块既可以安装于通讯扩展口1,也可以安装于通讯扩展口2;电话线模块只能安装在通讯扩展口1。
4、主板的Type-C接口说明
主机通过Type-C接口可以连接电脑端【配置工具】,通过电脑配置参数。
注:Type-C连接【配置工具】,串口必须使用COM1;S2拨码必须将拨码4拨到ON;
主机通过Type-C接口可以连接管理平台,通过平台进行接警和管理。
5、主板的纽扣电池接口说明
纽扣电池规格为CR1220。注:纽扣电池安装时正极朝上。
六、主板接口说明
1、主板蓄电池接口说明
【主板蓄电池接口】正极接蓄电池的红线,负极接蓄电池的黑线。
市电正常时,主机由电源供电;当市电停电或故障时,主机自动切换到蓄电池供电。
2、主板供电电源接口说明
主机出厂标配DC13.8V 3A电源,将标配电源DC13.8V的正负接到【主板电源输入接口】。
注:电源电压低于13.8V时系统会提示主键盘欠压,可以通过调节标配电源的微调电位器升高电压解决问题。
3、主板辅助输出接口说明
主机支持一组DC 12V/800mA左右的直流辅助电源,一般可用作给主机附近的报警器供电。
4、主板键盘接口说明
【主板键盘接口】可以连接主键盘和一路总线打印机。
接主键盘,将【主板键盘接口】的红、绿、黄、黑对应接主键盘的红、绿、黄、黑。
5、主板通讯口1、通讯口2接口说明
【通讯口1、通讯口2接口】为两路RS485总线接口,可以连接总线防区扩展模块、联动模块、从键盘、LED屏等设备。
【通讯口1、通讯口2接口】的绿为485正极,黄为485负极,黑色接屏蔽层。
6、主板板载有线防区接口说明
【主板板载有线防区接口】,如下图所示:

可以在主机的编程菜单项【13-5:自带防区属性】设置【主板板载有线防区接口】每个防区端为:不带电阻的常闭接法、不带电阻的常开接法、带 1 个线尾电阻接法或带 2 个线尾电阻接法。(默认为不带电阻的常闭接法)
具体接线方式如下图所示:需配合设置主机的编程菜单项【13-5:自带防区属性】。

7、主板警号接口说明
【主板警号接口】为无源继电器常开输出,报警时闭合,撤防或者消警时断开。
主机接警号方式,如下图所示:

七、用户常规操作说明
1、布防命令
键盘布防:密码(默认出厂为123456)+【进入】键;
遥控器布防:按遥控器“
”键;
说明:操作正确后,主机蜂鸣器开始滴...滴...滴响,等主机延时布防时间(默认10S)到了,主机布防成功;
2、撤防命令
键盘撤防:密码(默认出厂为123456)+【退出】键;
遥控器撤防:按遥控器撤防:“
”键;
说明:键盘蜂鸣器长响1声,主机进入撤防状态;
3、消警命令
主键盘:密码(默认出厂为123456)+【↓】键;
说明:系统报警时,输入123456+【↓】键,可以使主机的警号停止报警,同时键盘的蜂鸣器停止响。(注:只有主键盘具备消警功能)
4、清除当前显示命令
主键盘:密码(默认出厂为123456)+【↑】键;
说明:主机报警后,键盘上会显示报警过的信息。输入123456+【↑】键,键盘屏幕上显示的信息清除。(注:只有主键盘具备清除当前显示功能)
5、键盘显示说明
正常工作时,键盘显示布撤防状态;设备异常时,键盘会显示异常信息(如设备故障);设备报警时,键盘会显示报警信息。
6、进入编程命令
主键盘:密码(默认出厂为123456)+【功能】键。(注:只有主键盘具备编程功能)
7、退出编程命令
在编程界面,连续按【退出】键,返回到主界面即可。
八、主机编程说明
1、键盘编程说明
只有主键盘具有编程功能。编程操作:密码(默认出厂为123456)+【功能】键
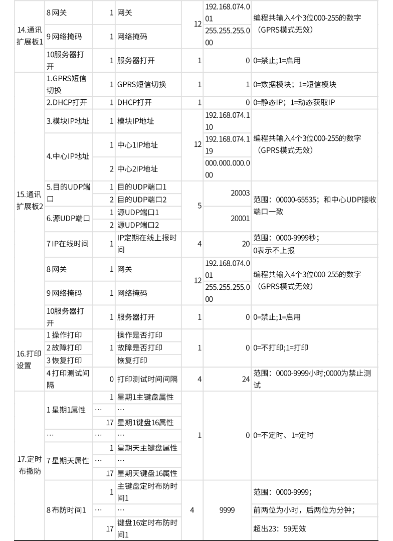
2、编码功能列表







九、主机特殊功能介绍
1、主键盘和从键盘的说明
1)、键盘接线
主键盘的RS485信号接主机主板的键盘接口的RS485接口。
从键盘的RS485信号接主机主板的通讯口1、2的RS485接口。
2)、键盘地址说明
AL-7416:从键盘1到从键盘7的地址为129到135,接主机主板的通讯口1或2。
AL-7480:从键盘1到从键盘8的地址为129到136,接主机主板的通讯口1。
AL-7480:从键盘9到从键盘16的地址为137到144,接主机主板的通讯口2。
3)、键盘地址拨码说明(注:网络通讯键盘通过编程设置键盘地址,485通讯键盘通过拨码设置键盘地址)
AL-730拨码:主键盘的地址为0,4位拨码全部在断开状态,从键盘地址请参考下面AL-730键盘地址编码表如下:
AL-716拨码:主键盘的地址为0,8位拨码全部在断开状态,从键盘地址请参考下面AL-716键盘地址编码表如下:

4)、键盘功能说明主键盘可以进行布撤防操作、消警、编程功能。
从键盘只能实现布撤防操作。
注意:如果设备同时被两个或两个以上的键盘分区开启,只有这几个键盘全部布防,该设备才会布防。
2、单个设备、防区布撤防操作
1)、密码(默认出厂为123456)+【旁路】,此时键盘显示“输入设备号”。
2)、输入设备号,共6位数字:第一位代表设备连接的通讯口编号(通讯口1为1,通讯口2为2);第二位到第四位代表设备地址,后面两位代表该设备上的防区号。
3)、第三步:按【进入】键,对设备进行布防;按【退出】键,对设备进行撒防;如果输入的设备为总线联网小主机,提示输入该主机的密码,就输入该主机的密码,然后再按【进入】或者按【退出】键进行布撒防操作。
举例:假设通讯口1、设备地址为001的防区扩展模块,密码(默认出厂为123456)+【旁路】,输入设备号为100100,表示对该模块进行单设备布撤防;输入100101,表示对该模块的第一防区进行单防区布撤防。
3、旁路功能说明
1)、将防区开启【旁路功能】,进入主机的编程菜单项【20:防区旁路】。设置完后,需要将报警主机断电重启。
2)、旁路布防操作:密码(默认出厂为123456)+【旁路】+【进入】。主机旁路布防:开启【旁路功能】的防区不会布防,其它防区正常布防。
主机正常布防:全部防区正常布防。
4、密码管理权限说明
云警总线报警主机主机的密码共有三类,分别为安装密码、键盘布防密码、键盘布撒防密码。具体权限如下:
安装密码:具备键盘编程、布撤防权限。
键盘布防密码:具备键盘布防权限。
键盘布撤防密码:具备键盘布撤防权限。
5、报警主机联动功能
1)、联动输出设备编号说明
联动输出编号为6位数,第一位代表【联动模块】连接的通讯口编号(通讯口1为1,通讯口2为2),第二位到第四位代表【联动模块】的地址,后面两位代表该【联动模块】的继电器输出(01-16)。
举例:200005,代表该联动设备接在通讯口2上、拨码地址为000的第5个输出。
2)、主机联动编程操作
进入主机的编程菜单项【4-1:设备设置-设备属性】,将【联动模块】的设备属性改为3。
进入主机的编程菜单项【6-1:分区分配-主键盘分区】,将【联动模块】在主键盘开启(0为关闭,1为开启)。
进入主机的编程菜单项【9-1:联动输出点-联动输出点1】,具体操作方式如下:
123456+“功能键”→这时界面显示“查询”→“↓”(向下)→联动输出点→“进入键”→这时界面显示“联动输出点1”,再按“进入键”,通过[↓]键、[↑]键找到需要设置联动的防区号(或者按“功能键”后直接输入防区地址跳转)→“进入键”→输入所要联动的联动输出编号(具体参考联动输出设备编号说明)→系统会提示修改成功→按“退出键”返回上一层→继续通过同样的方式配置其它防区的联动输出。
注意:设置完后,主机断电重启生效
十、RS-485通讯总线布线规范
1)、RS-485总线,线材需选用2芯屏蔽双绞线(RVSP2*1.0)或2芯屏蔽线(RVVP2*1.0)。
2)、RS-485总线,在不加中继器的情况下,总线长度最远为1200米。
3)、RS-485总线采用手拉手总线式结构布线。

4)、RS-485总线不应出现分支情况,如分支不可避兔,则必须满足以下三条要求:
分支长度不大于5米;
总线长度之和不超过800米;
该分支线上的设备总数不得超过50个;
5)、所有RS-485总线应尽量远离干扰源,RS-485总线应走弱电井,不能与强电(如220V交流电)或射频信号线路(如CATV、大信号音频线)并行走线,若并行走线,距离应大于0.5米。
6)、所有线路的接点必须采用焊接或镙丝卡紧的连接方式,并做防水及防潮处理。例如,可将对接点焊接后用防水胶带缠紧或用环氧树脂密封处理。
7)、信号共地:同一条RS-485总线的所有设备必须具有统一的信号地,以避免共模干扰。
方式:把同一条RS-485总线上连接设备的所有电源的负极,通过RS-485总线的屏蔽层连接起来,组成公共信号地。

